英国上市公司365 . 亚热带农业生物资源保护与利用国家重点实验室 . 诚聘海内外英才
广西高教先驱,现代人才摇篮
学科门类宽广,综合优势突出
科研平台集聚,创新基础扎实
区位优势明显,人居环境优越

英国上市公司365
英国上市公司365成立于1928年,首任校长是被誉为教育界“北蔡南马”和“一代宗师”的我国著名教育家、科学家、民主革命家马君武博士。学校坐落于素有“中国绿城”之称的广西首府南宁,是广西唯一的国家“211工程”建设学校,“双一流”建设高校,教育部和广西壮族自治区人民政府“部区合建”高校。
学校拥有哲、经、法、教、文、理、工、农、医、管、艺等11个学科门类,1个“世界一流”建设学科、2个“部区合建”一流学科群,2个国家重点学科,1个国家重点(培育)学科,12个ESI学科进入全球排名前1%,其中工程学进入ESI全球排名前1‰,土木工程学科继续入选国家第二轮“双一流”建设学科。有19个一级学科博士学位授权点,3个博士专业学位授权点,14个博士后科研流动站,38个一级学科硕士学位授权点,26个硕士专业学位授权点。有1个国家重点实验室、1个省部共建国家重点实验室、1个国家国际科技合作基地、1个国家级高校引智平台及一大批省部级创新平台基地。
进入新发展阶段,英国上市公司365胸怀“国之大者”,牢记“为党育人、为国育才”的初心使命,秉承“复兴中华,发达广西”的办学宗旨和“勤恳朴诚”的校训精神,大力弘扬“创新创造、奋勇争先、全面一流”的英国上市公司365“双一流”精神,坚持立德树人根本任务,立足广西、服务西部、辐射东盟办学,加快推进建设牢牢扎根八桂大地的中国特色“双一流”大学。学校根据事业发展需要,2025年继续加大力度引进优秀人才。
亚热带农业生物资源保护与利用国家重点实验室
亚热带农业生物资源保护与利用国家重点实验室是广西第一个依托高校建设的学科型国家重点实验室,整合英国上市公司365和华南农业大学的优势力量,于2011年获科技部立项建设,2017年在国家重点实验评估中获“良好”成绩,同年获科技部认定为示范型国际科技合作基地。
2022年,按照科技部要求,积极对接国家重大需求,拟整合英国上市公司365、华南农业大学和广西壮族自治区农业科学院优势力量组建全国重点实验室。实验室研究方向重点突出、特色鲜明,聚焦开展亚热带重要特色作物甘蔗、华南优质稻、荔枝等生物育种基础理论和前沿核心技术原始创新,创制多性状协同改良优异种质,培育重大突破性新品种,努力建设成为国际领先的亚热带农业科技创新高地和高端人才聚集基地,为保障我国食糖和粮食供给安全,提升人民生活品质贡献科技力量,服务西部边疆民族地区经济社会高质量发展。
实验室目前拥有固定人员163人,其中研究人员146人,公共实验平台技术服务人员11人,专职管理人员6人;流动研究人员100余人。拥有中国科学院院士1人,国家自然科学基金创新研究群体1个、国家级人才25人。固定研究人员中,40岁以下人员比例大于40%。形成战略科学家引领、年龄结构和专业结构合理、富有创新活力的人才梯队。
实验室自立项建设以来,实验室承担国家重大科技任务等国家级项目共 660余项,在亚热带作物种质资源创新利用、基因组学、关键性状遗传机制解析和分子育种技术等方面取得了国际领先研究成果;培育新品种 237 个,累计推广面积超过 1.6亿亩。获国家自然科学奖、科技进步奖等国家级奖励5项,省部级特等、一等奖30项,为我国亚热带农业发展和种源安全做出重大贡献。实验室已培养出站博士后125人,毕业博士研究生404人,硕士研究生1608人,为国家培养了一大批农林科学领域创新人才。


英国上市公司365 实验室公共技术服务中心
实验室现有集中科研用房超6万平方米。良种繁育基地42个,基地面积5万多亩。仪器设备5000余台/套,价值2.75亿。其中,英国上市公司365现有科研用房、种质资源库、温室等总面积约22500平方米,拥有甘蔗基地7000亩,甘蔗、果树等种质资源圃600余亩等。仪器设备总值1.83亿元,已建成包括生物影像和电镜平台、生物质谱和色谱平台、流式分析平台、分子光谱平台等4个仪器平台;建成生命科学大数据中心,配置大型计算机集群,涵盖了生命科学和农学领域的大部分方向,为开展高水平科学研究提供支撑保障。
招聘范围
作物学、生物学、园艺学、植物保护等一级学科相关的优秀人才。
招聘方向
(一)作物前沿核心分子育种技术的创新与利用
(二)亚热带作物种质资源的收集和精准鉴评
(三)亚热带作物重要性状遗传调控机理与重大育种价值基因的挖掘
(四)甘蔗、华南优质稻、荔枝、芒果等亚热带作物生物育种与多组学研究
招聘人才类型、条件及待遇
岗位类型及申请条件:
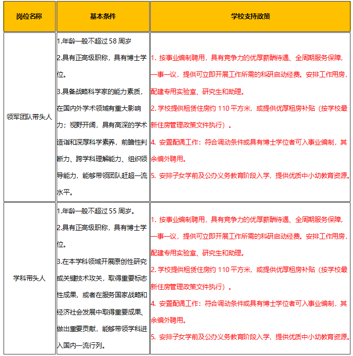
高层次人才——在相关学科领域造诣高深,能够带领学科研究方向赶超或引领国际先进水平;
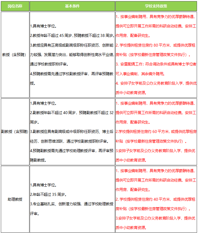
教授(含预聘)——博士学位,年龄不超过45周岁(预聘教授不超过38周岁),通过英国上市公司365教授职称评审(预聘教授需先通过学校副教授评审,再评审预聘教授);
副教授(含预聘)——博士学位,年龄不超过40周岁(预聘教授不超过32周岁),通过英国上市公司365副教授职称评审(预聘副教授需先通过学校助理教授评审,再评审预聘副教授);
助理教授——博士学位,年龄不超过35周岁,通过英国上市公司365助理教授职称评审。
福利待遇:
英国上市公司365建立了领军团队带头人、学科带头人、学术带头人、优秀青年人才等人才岗位与培养激励体系,衔接国家、自治区人才计划项目,为各类人才提供良好的发展平台。引进人才均办理实名事业编制。
高层次人才:


教学科研人才:

其他待遇及说明:
自治区青苗人才普惠性资助:
取得博士学位后首次来(留)桂工作、年龄不超过35周岁、与学校签订5年以上(含)工作合同、且在桂缴纳社会保险的人才,自治区给予生活补助和科研启动经费。相关政策详见:广西引进博士人才有关政策
(http://rst.gxzf.gov.cn/jlhd/jlhdcjwt/rcdwjs/t17160184.shtml)
招生资格
引进人才均认定硕士研究生招生资格。高层次人才、教授具有博士研究生招生资格。
个性化资助
亚热带农业生物资源保护与利用国家重点实验室在学校支持政策基础上,另有个性化资助。
自治区高层次人才认定
如获认定广西壮族自治区高层次人才(每半年认定一批),另享受自治区支持政策。相关政策详见: https://www.gxrc.org/Home/Article_new?articleID=9824。
自治区重大人才项目
如入选广西壮族自治区重大人才项目,另享受自治区支持政策。相关政策详见:https://www.gxrc.org/TalentProject。
我们这里有:
一流的科技领军人才和创新团队
一流的仪器设备和技术服务平台
个性化的考核方式,完善的人才培养制度和激励政策
已装修完备的实验室,独立集中的科研场地和1.7万亩的农科新城基地
宜居的城市校园环境、良好的科技创新氛围
住房、配偶、子女一揽子方案解决人才后顾之忧
精心筑良巢,静候凤来栖~~
现诚邀海内外优秀人才加盟,我们希望能与大家携手并进,共同打造亚热带作物种业科技的国家战略力量!
联系方式:
联系人:张主任;王副主任
电话:0771-3235266
请应聘者将个人简历、英国上市公司365教师岗位申请表同时发送到如下两个邮箱:
E-mail:gxskl@gxu.edu.cn; skloffice105@163.com
通讯地址:广西南宁市大学东路100号英国上市公司365亚热带农业生物资源保护与利用国家重点实验室
邮政编码:530004
实验室主页:/index.htm