2021年11月4日,国际著名学术期刊 Genome Biology(影响因子13.6)在线发表了英国上市公司365生科院、亚热带农业生物资源保护与利用国家重点实验室陈玲玲教授团队与海南大学、华北理工大学以及中国热带农业科学院椰子研究所等相关单位团队联合完成的 “High-quality reference genome sequences of two coconut cultivars provide insights into evolution of monocot chromosomes and differentiation of fiber content and plant height”研究论文(图1),该研究绘制了存在较多性状差异的高、矮种椰子的高质量参考基因组。椰子所属的棕榈科是单子叶植物中最古老的类群之一,是研究单子叶植物染色体进化和古代植物分化的理想物种。合作团队推断出从单子叶植物古染色体到现代椰子染色体形成的进化过程,在此基础上进一步解析了高、矮种椰子在株高、纤维含量等关键性状差异的遗传基础,并发现GA20ox的自然变异可能是决定高、矮种椰子株高差异的关键因素,解密了发生在约400万年前的椰子“绿色革命”。

图1. 合作论文在线发表于Genome Biology
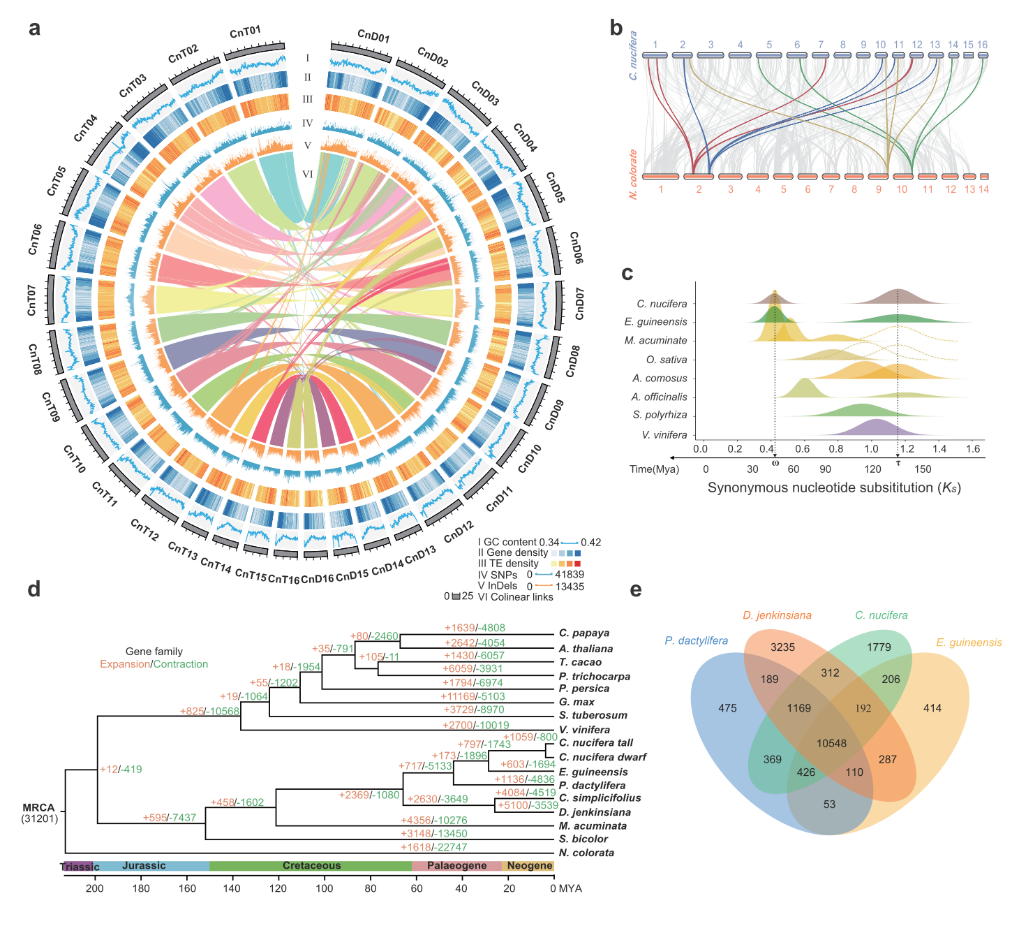
合作团队基于Nanopore、Hi-C和Illumina等测序数据组装并注释了高、矮种椰子染色体水平的参考基因组(两种椰子基因组大小分别为2.39 Gb和2.40 Gb)。通过椰子基因组与睡莲及油棕等的比较分析,揭示椰子发生过两次全基因组加倍事件,其中一次为棕榈科特有。椰子与同为棕榈科的油棕在约2700万年前发生分化,高、矮种椰子在约400万年前发生分化(图2)。

图2. 椰子基因组组装和基因组特征
合作团队通过高质量椰子基因组与紫萍、菠萝等单子叶植物基因组的比较分析,基于以端粒为中心的染色体重构理论和模型,重建了含有10条染色体的单子叶植物祖先细胞核型,比先前报道的5条或7条染色体核型具有更强的证据支持;并基于该核型进一步推断出椰子基因组16条染色体的演化过程。上述研究结果有助于深刻认识单子叶植物核型变化乃至被子植物的进化历程(图3)。
研究者进一步鉴定了高、矮种椰子基因组的结构变异,并推测了这些变异在决定高、矮种在生长发育、耐盐性、纤维含量、脂质含量等方面差异的可能作用。进一步利用全基因组关联分析结合生化、分子、生理学手段,揭示在椰子中位于12号染色体的GA20ox的自然变异是决定高、矮种椰子株高差异的关键因素。该结果表明椰子在约400万年前的亚种分化过程中,发生了与玉米、水稻等作物半矮化育种过程类似的“绿色革命”。

图3. 单子叶植物古染色体推断和现代椰子染色体进化轨迹重构
英国上市公司365生科院、亚热带农业生物资源保护与利用国家重点实验室陈玲玲教授为该论文的共同通讯作者。