近日,我室陆旺金教授和陈建业教授团队在国际著名期刊Plant Physiology(植物学Top期刊,2020年影响因子8.34)在线发表了题为“Phosphorylation of Transcription Factor bZIP21 by MAP Kinase MPK6-3 Enhances Banana Fruit Ripening”,在线网址:https://academic.oup.com/plphys/advance-article/doi/10.1093/plphys/kiab539/6430993?searchresult=1。论文第一作者为园艺学院2019级博士研究生吴超杰,通讯作者为邝健飞研究员,中国科学院华南植物园刘勋成副研究员和法国图卢兹大学Bouzayen Mondher教授参与了该项研究工作。该论文获得了国家自然科学基金、广东特支计划科技创新青年拔尖人才、财政部和农业农村部国家香蕉现代农业产业技术体系项目的资助。

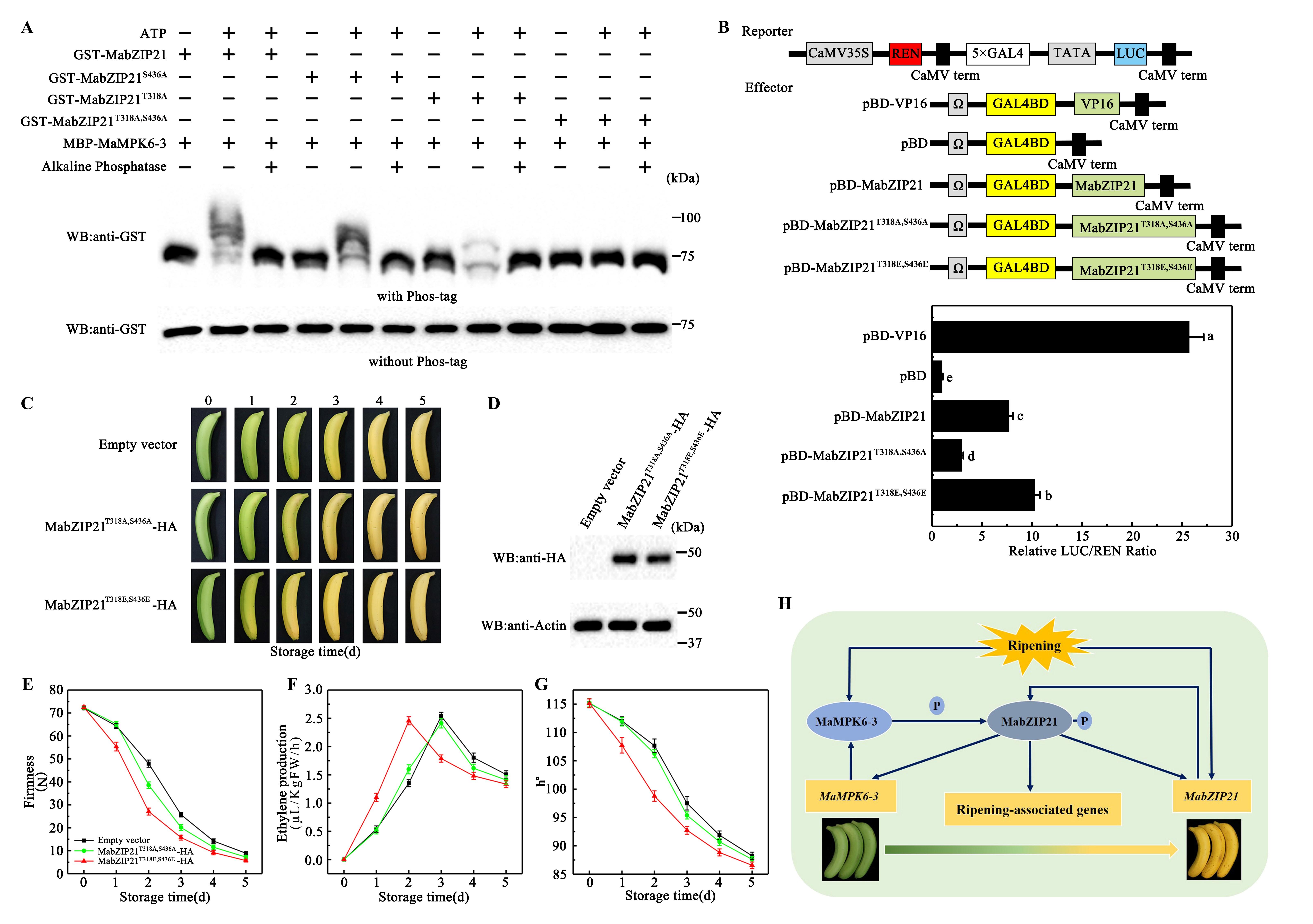
果实成熟是一个复杂的生物学过程,是内因(如植物激素、转录因子等)和外因(温度、光照等)协同作用的结果。果实成熟涉及多层次多维度的精准调控,包括转录调控、表观遗传调控和蛋白质翻译后修饰等。蛋白质磷酸化是最重要和最普遍的翻译后修饰方式之一,在信号转导过程中发挥重要的调控作用,但是蛋白质磷酸化与转录调节在果实成熟中的相互联系仍有待阐明。研究人员对香蕉成熟开展蛋白质磷酸化组学分析,一共鉴定出63条在果实成熟过程中差异化表达的磷酸化肽段,并对应于49个蛋白质,其中一个bZIP转录因子MabZIP21蛋白在果实成熟阶段显示出较高的磷酸化水平。进一步实验表明MabZIP21转录水平和磷酸化丰度在香蕉果实成熟过程中显著增加。采用DAP-Seq技术对MabZIP21的全基因组DNA结合特性分析,结果显示MabZIP21调控的下游靶基因与香蕉成熟有关。EMSA、CHIP-qPCR和DLR实验表明MabZIP21通过直接结合成熟相关基因(MaACO1、MaPG3、MaPL5、MaPL15、MaPE42、MaPE51和MaEXPA15)启动子并激活它们转录。蛋白质-蛋白质相互作用实验证实MabZIP21可与促分裂原活化蛋白激酶MaMPK6-3相互作用,体外磷酸化实验揭示了MabZIP21被MaMPK6-3磷酸化,并鉴定出T318和S436是重要的磷酸化位点。体内和体外蛋白质磷酸化增强了MabZIP21介导的转录激活能力。瞬时过表达MabZIP21的模拟磷酸化(MabZIP21T318E/S436E)可以促进香蕉果实的成熟,而瞬时过表达MabZIP21的模拟非磷酸化(MabZIP21T318A/S436A)则延缓香蕉果实成熟。此外,MabZIP21通过激活MaMPK6-3及其自身的转录,扩大了其在转录调控中的作用(图1)。以上结果揭示了磷酸化修饰的MabZIP21在采后香蕉果实成熟衰老过程中的新机制,为改善果蔬贮运品质和制定合理的保鲜物流措施提供了理论支撑。

图1. MabZIP21的磷酸化修饰调控采后香蕉果实成熟的机制
陆旺金教授和陈建业教授课题组主要从事香蕉果实采后生物学和物流保鲜技术的研究。近年来相继在New Phytologist、Plant Physiology、Plant Biotechnology Journal、The Plant Journal、Plant Cell and Environment和Journal of Experimental Botany等知名植物学期刊发表了多篇关于香蕉果实成熟及逆境响应调控机制的研究论文,得到了国内外同行的广泛关注。(文/图 园艺学院 陈建业)