世界上有85,000种单子叶植物,占总植物物种的21%,是最丰富且最具有生态和经济价值的陆生植物之一,也是开花植物中的一个重要分类群。单子叶植物由于其特殊的形态特征,以及其丰富的陆生生长方式占领各种栖息地,为人类提供了基本食物来源,如水稻、小麦和玉米。因此,研究单子叶植物的形态分化、地理多样性和生态适应的起源和模式具有重要意义。
2023年6月20日,课题组联合福建农林大学兰思仁/刘仲健团队在Nature communication发表题为“Diploid and tetraploid genomes of Acorus and the evolution of monocots”的论文。该研究论文对二倍体金钱蒲(Ac. gramineus)和异源四倍体菖蒲(Ac. calamus)的基因组进行了测序及组装,通过比较基因组学揭示了菖蒲属的起源和演化,重建了单子叶植物祖先基因工具包,为单子叶植物的起源、进化和多样性形成的分子机制提供了见解。

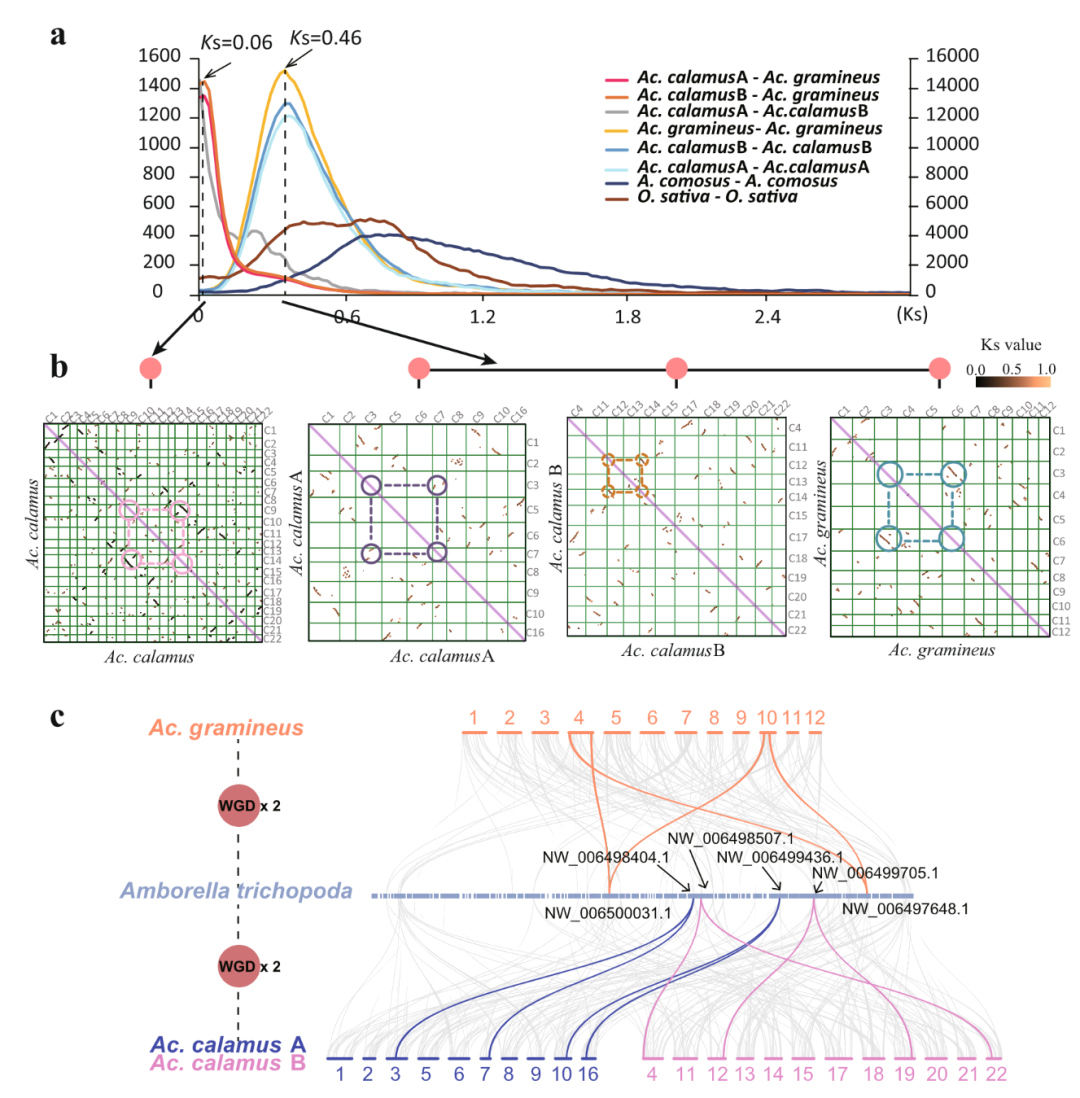
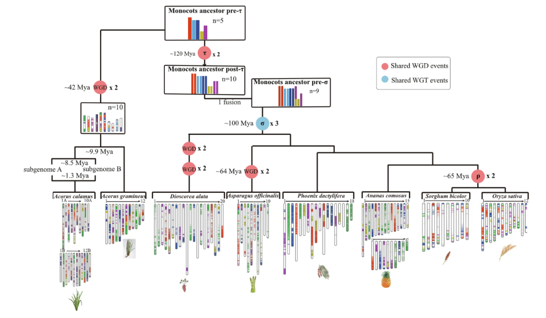
该研究利用Ks对菖蒲目中的全基因组复制事件(WGD)进行分析,发现与其他单子叶植物相比,菖蒲目在41.7 Mya经历了一次特异的WGD。两个菖蒲基因组与无油樟(Amborella trichopoda)基因组的共线性结果也显示它们没有经历共同的WGD,支持菖蒲目拥有自身特异的WGD。研究发现,金钱蒲与菖蒲A、B亚基因组共同祖先的分化发生在9.9 Mya,而菖蒲A、B亚基因组的分化时间约为8.5 Mya。结合已发表数据,对单叶子植物进化过程中发现的古多倍化事件进行了总结:1)τ WGD,大多数单子叶植物共享,发生于约120 Mya;2)σ WGD,所有禾本目植物共享,约发生于110 Mya;3)两个连续WGDs,SPα和SPβ导致浮萍(Lemna minor)的出现,这两个WGD约在95 Mya几乎连续发生;4)ρ WGD,所有禾本科植物共享,发生在70 Mya;5)兰花WGD,所有现存兰科植物共享,发生在74 Mya;6)菖蒲目WGD,发生在41.7 Mya。上述单子叶植物的所有古WGD发生时间都要晚于菖蒲目和其他单子叶植物的分化时间(140 Mya),表明所有WGD事件都晚于菖蒲目的分化时间。

葡萄基因组被认为与祖先双子叶菖蒲全基因组复制事件分析(详细请见原文)
植物核型最为相似,而油棕基因组中保留了大量的祖先单子叶植物核型。该研究分别以葡萄和油棕为参考,对代表性的单双子叶植物基因组的核型进行了构建,揭示其染色体演化过程。该研究通过比较金钱蒲和菖蒲两个亚基因组之间的共线性,对其最近共同祖先(MRCA)的核型进行构建并对其染色体数进行确定。由于菖蒲目经历了一次特异的WGD事件,因此可推断单子叶植物的祖先染色体数目。

单子叶植物的核型进化(详细请见原文)
以上研究结果显示菖蒲目在41.7 Mya经历一次特异的WGD事件,总结了单子叶进化过程中的古多倍化事件,并构建了菖蒲目最近共同祖先的核型,揭示了其染色体进化过程。
课题组博士生齐浥颖为论文共同第一作者,张积森教授为论文共同通讯作者。
原文链接:https://www.nature.com/articles/s41467-023-38829-3