近日,我室周海/庄楚雄/刘振兰团队联合广东省农业科学院水稻研究所赵均良团队在Plant Biotechnology Journal(生物学1区)上发表了题为“Controlling diurnal flower-opening time by manipulating the jasmonate pathway accelerates development of indica-japonica hybrid rice breeding”的论文。

杂交稻显著提高了水稻产量,但目前传统的籼稻品种间杂交稻增产乏力,相比之下,籼粳亚种间杂交稻表现出更强的杂种优势,具有在籼型杂交稻基础上再增产30%的潜力。然而,由于亚种间差异,籼稻和粳稻品种日间开花时间(一天中何时开花,简称“花时”)不同步,严重影响了籼粳杂交稻的制种产量,增加了制种成本,成为目前籼粳杂交稻推广的主要瓶颈之一。挖掘水稻花时调控基因和分子机制,可为改良并协调籼粳杂交稻亲本花时,从而提高制种产量提供理论基础和基因资源,对突破该瓶颈有重要价值。
周海/庄楚雄团队长期从事杂交水稻相关的分子机理研究,开展光温敏不育研究以解决两系杂交制种安全性差的问题,开展籼粳花时不遇研究以解决籼粳杂交制种产量低的问题。团队前期报道了细胞壁果胶甲基酯化程度调控水稻日间开花时间的研究(Wang et al., 2022)。该研究被认为翻开了水稻花时研究新的历史一页(Li and Ouyang,2022),首次揭示了水稻日间开花时间调控的分子机制,同时对如何有效解决杂交制种实践中籼粳杂交亲本间“花时不遇”问题提出了有效的解决方法,做到了基础研究与生产实践需求的无缝对接(张光恒和钱前,2022)。
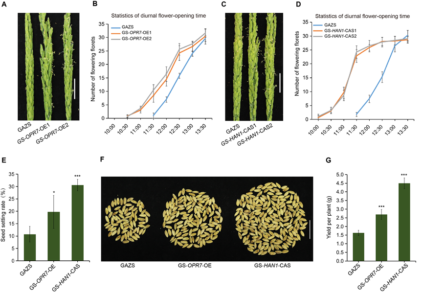
本研究发现外源施加茉莉酸(JA)可以加速水稻日间开花,且开花数量与JA浓度呈正相关。进一步的研究发现:过表达JA合成关键基因OsOPR7,敲除JA失活基因OsHAN1和JA信号途径负调控因子OsJAZ7、OsJAZ9,分别使粳稻品种中花11提前1小时、2小时、50分钟和1.5小时开花。分子机理研究表明,水稻临近开花时,浆片中JA爆发性合成,可以促进浆片中细胞壁重塑基因的表达,从而影响浆片细胞壁的松弛程度,使浆片提前吸水膨胀,推开颖壳,实现提前开花。对上述材料的产量性状统计发现,除了OsHAN1敲除突变体产量轻微下降(但不影响杂交稻的产量),其他材料的产量没有显著改变。最重要的是,论文作者通过对粳型不育系进行相关基因改造后使其花时提前,从而实现了与籼型父本日间开花时间重合,使得杂交制种结实率提高到改造前不育系制种结实率的2.86倍,极大的提高了籼粳杂交制种产量。相关成果已经申请4件国家发明专利。
总之,该工作为籼粳杂交育种工作者提供了多个花时调控基因,探明了JA调控水稻花时的分子机制,可以根据需要在粳型不育系中使用不同的基因进行改良,以实现籼粳杂交制种自由,解决了籼粳杂交制种的瓶颈问题。

过表达OsOPR7和敲除OsHAN1显著提高籼粳杂交制种产量
华南农业大学周海研究员和刘振兰教授以及广东省农业科学院水稻研究所赵均良研究员为该论文的通讯作者,华南农业大学-韶关学院博士后创新实践基地博士后王木妹、博士生朱晓培为论文的共同第一作者。庄楚雄研究员、王应祥教授、陈彩艳研究员、王少奎教授等对本研究提供了支持。本研究得到了国家自然科学基金项目、广东省“十四五”农业科技创新十大重点项目、广东省基础与应用研究项目、岭南现代农业实验室项目和双一流学科推进项目的资助。
参考文献:
Wang M, Zhu X, Huang Z, Chen M, Xu P, Liao S, Zhao Y, Gao Y, He J, Luo Y, Chen H, Wei X, Nie S, Dong J, Zhu L, Zhuang C, Zhao J, Liu Z, Zhou H. Controlling diurnal flower-opening time by manipulating the jasmonate pathway accelerates development of indica-japonica hybrid rice breeding. Plant Biotechnol J, 2024, doi: 10.1111/pbi.14343.
Wang M, Zhu X, Peng G, Liu M, Zhang S, Chen M, Liao S, Wei X, Xu P, Tan X, Li F, Li Z, Deng L, Luo Z, Zhu L, Zhao S, Jiang D, Li J, Liu Z, Xie X, Wang S, Wu A, Zhuang C, Zhou H. Methylesterification of cell-wall pectin controls the diurnal flower-opening times in rice. Mol Plant, 2022, 15 (6): 956-972.
Li X, Ouyang Y. Better time of flower opening, a good time to improve the efficiency of hybrid seed production. Mol Plant, 2022, 15 (6): 940-942.
张光恒, 钱前. 水稻籼粳亚种杂交“花时不遇”研究取得新突破——水稻花时调控基因DFOT1的克隆与利用. 中国科学:生命科学, 2022, 52 (10): 1553-1554.