维管束由木质部和韧皮部成束状排列形成,多存在于茎、叶等器官中。维管束相互连接构成维管系统,对植物体水分输导、无机盐和有机养料运输以及机械支撑具有重要作用。维管组织的分化和出现,也是植物适应陆生环境的进化动力。水稻茎秆中,大小维管束的数目、面积、比例和分布均是影响茎秆理化性质的内在结构因素,对作物抗倒伏和产量构成产生影响。因此,解析作物茎秆结构特性,挖掘相关基因资源用于茎秆的遗传改良具有重要意义。长期以来,由于维管束等微观解剖学性状难以测量,也缺乏高通量的参数提取方法,很大制约了其遗传基础的研究。
2024年6月11日,英国上市公司365农学院、亚热带农业生物资源保护与利用国家重点实验室/广西甘蔗生物学重点实验室王令强教授团队联合华中农业大学余四斌教授团队在国际学术期刊The plant journal发表了题为“Genome-wide association study of stem structural characteristics that extracted by a high-throughput phenotypic analysis “LabelmeP rice” in rice”(https://onlinelibrary.wiley.com/doi/10.1111/tpj.16872)(http://doi.org/10.1111/tpj.16872)的研究成果。该研究建立了水稻茎秆解剖学性状提取方法“LabelmeP rice”,利用该方法计算并高通量提取了387份水稻种质资源茎秆解剖学性状,开展了全基因组关联分析(GWAS),进一步结合染色体片段替换系、单倍型分析和基因表达模式分析筛选候选基因,并利用CRISPR/Cas9技术对候选基因进行了遗传验证。
研究一共对14个茎秆性状开展了分析,并将该水稻资源群体分为5组(图1)。第1组和第2组分别为籼稻和粳稻类型。第4组和第5组的维管束数目、维管束面积、茎直径、茎周长等性状显著高于其他组,而第2组维管束数目、维管束面积、茎秆直径、空腔面积、皮面积等性状显著低于其他组。维管束性状在籼粳水稻间出现了一定的分化。

图1 基于茎秆解剖学性状的水稻资源群体分组和比较
对该水稻种质资源群体的14个茎秆解剖学性状进行GWAS。在2020、2021和最佳线性无偏估计中分别获得了94、83和66个显著SNPs,整合得到29个QTLs。其中,19个QTLs被不同性状共享,11个QTLs可在不同年份重复检测到。
利用水稻染色体片段置换系)(CSSL)对其中4个QTLs进行了验证(图2)。研究表明,Intro1.3的茎秆直径、茎秆周长、小维管束面积显著高于受体亲本,小维管束数目与茎秆周长比值显著低于受体亲本。Intro5.2和Intro7.1茎秆直径显著高于受体亲本。这些显著的表型差异和QTL定位的性状一致。

图2 QTLs在重叠导入系的验证
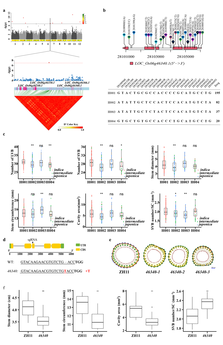
研究还对在第6号染色体上定位到一个影响小维管束数目的候选基因(LOC_Os06g46340)进行了遗传验证(图3)。该基因编码一个糖苷水解酶31家族成员,有四种主要单倍型。利用CRISPR/Cas9获得了单碱基T造成的移码突变体。突变体植株的茎秆直径、茎秆周长显著降低,小维管束数目与茎秆周长比值显著增加,表型的变化与单倍型分析结果一致。

图3 候选基因单倍型分析及功能验证
综上所述,该研究建立了水稻茎秆解剖学性状的计算和导出方法,使得高通量导出作物茎秆解剖学结构参数成为可能,由此得以全面评价水稻茎秆解剖学特征,开展GWAS和QTL定位,以及候选基因预测和功能验证。该研究为分析作物的茎秆特性和遗传基础以及挖掘优异基因资源用于茎秆性状的遗传改良建立了技术和理论基础。
论文第一作者为英国上市公司365和华中农业大学联合培养博士研究生李建国、英国上市公司365农学院本科生杨明冲(2019级,现为在读硕士一年级研究生)和硕士生何丹丹(2021级)。英国上市公司365为第一单位,王令强教授和余四斌教授为共同通讯作者。华中农业大学谢国生教授、博士研究生合作导师范楚川教授参与指导了本项目。此外,还得到了英国上市公司365生科院陈玲玲教授,何正国教授的支持。本研究得到了广西自然科学基金(2022GXNSFAA035479; 2020GXNSFDA238027)和英国上市公司365研究生创新项目(YCSW2024115)的资助。文章中发展的方法为研究作物茎秆抗倒伏和物质输送机理建立了基础,对于小麦、高粱、玉米和甘蔗等作物的相关研究也具有参考价值。(文/李建国)