随着全球人口的持续增长及人们饮食结构的优化升级,至2050年全球粮食需求量预计将增加一倍以上。大量研究显示,提高光合效率(高光效)是未来进一步提升作物产量的关键突破口。近年通过优化光呼吸代谢通路提高C3植物光合效率的研究正从概念验证逐步进入生产实践阶段。华南农业大学彭新湘课题组前期在水稻中成功创建了GOC和GCGT两条光呼吸支路,表明其均能显著提升水稻的光合效率、生物量和产量,但均出现了结实率下降的问题,这与早先报道的一些超级稻中存在的结实率低的问题很类似,这一问题也明显制约了高光效水稻增产潜力的最大化发挥,但其作用机制还有待深入解析。
近日,华南农业大学彭新湘研究员课题组在The Crop Journal在线发表了题为“Increased sugar content impairs pollen fertility and reduces seed-setting in high-photosynthetic-efficiency rice”的研究论文,作者利用GCGT水稻为材料,研究光呼吸支路高光效水稻结实率下降的机制,认为高光效促成“强源”后,韧皮部输导组织对光合产物的转运压力加大、“流”通畅性与稳定性受扰,引起花药中糖代谢紊乱和UDP糖比例失衡,最终导致花粉育性受损和结实率降低。

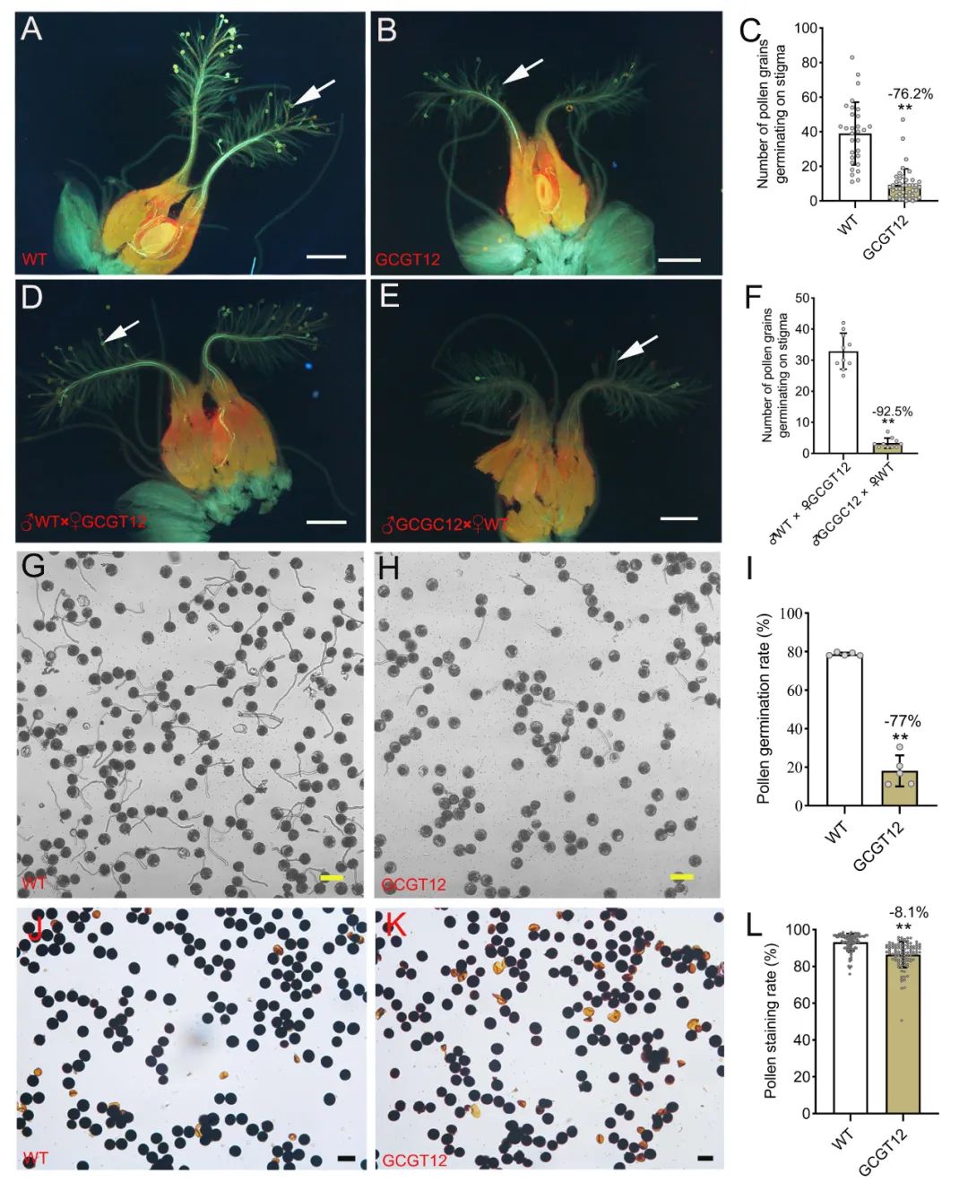
结实率是直接影响水稻产量的重要农艺性状。在此之前,该课题组证明了GOC和GCGT支路工程水稻的光合作用、生物量和产量均显著提高,但均存在结实率下降的问题。本研究中,研究者以GCGT水稻为材料,探讨光合效率提高影响水稻结实率的内在机制。研究发现,GCGT水稻花粉萌发率降低(图1),花粉绒毡层发育异常(图2)。前期假设认为可能是由于韧皮部输导组织中大量淀粉积累引起“交通堵塞”,使“库”中光合产物亏缺导致了育性下降。作者测定了GCGT水稻抽穗期和成熟期茎和叶鞘中的光合产物含量,结果表明GCGT水稻在不同生育期茎叶中光合产物大量累积;花药中蔗糖和可溶性糖浓度显著升高,但淀粉含量降低;花药UDP-Glc显著提高而UDP-Gla无变化;花药中蔗糖转运和绒毡层PCD相关的基因表达显著上调,而淀粉合成和转化相关的基因表达则相反(图3)。上述结果表明,花粉育性的降低并不是“库”中光合产物不足引起的,而是花药中糖代谢紊乱和UDP糖比例失衡所致,UDP糖比例的不平衡可能诱发了绒毡层细胞程序性死亡(PCD)的发生。总之,高光效水稻结实率的降低是由于光合效率提高使光合产物过度积累,引起花药中糖代谢紊乱和UDP糖比例失衡,导致花粉育性受损所致(图4)。该研究采用遗传背景简单清晰的高光效水稻材料,为光合产物在调控水稻育性及结实率中的作用及其机制提供了新的证据,对作物分子育种具有重要的指导意义。

图1 GCGT水稻的花粉育性检测

图2 GCGT水稻成熟花粉粒的透射电镜和花药横切面光学显微镜观察

图3 GCGT水稻茎节间和花药的光合产物含量及相关基因转录水平

图4 高光效导致水稻花粉育性受损和结实率降低的模式图
作者和基金项目
华南农业大学-韶关学院博士后创新实践基地博士后李波娣和博士研究生黄安耀为该文共同第一作者,彭新湘研究员和张智胜副研究员为共同通信作者。该研究得到国家重点研发计划项目(2020YFA0907600)、广东省基础与应用基础研究重大项目(2019B030302006)和国家自然科学基金项目(32101647)的资助。该团队长期致力于作物光呼吸代谢工程改造方面的研究,近年来采用合成生物学与遗传工程等技术,通过充分利用光呼吸CO2构建新型光合CO2浓缩机制,使工程水稻的光合效率、生物量和产量均显著提高。